Rent A Toy

Leveraging Technology To Rent Toys Online

As part of a graduate project, my team and I worked toward designing and developing a website that would help parents in the Seattle area with children under the age of 5 rent toys online. 

rent_a_toy_masthead

Visit the website - Rent A Toy

The Problem

We decided to choose this as our topic as toys for little children are usually very expensive and they grow out of these toys very quickly. Parents end up spending a lot of money on toys that are used for only about 2 to 4 weeks. We wanted to come up with a mechanism that would allow parents to rent toys for their children and save money while doing so. We interviewed some of our potential users and found out that  there were certain issues that the they had with regards to renting toys online. The two most pressing issues were those of safety and hygiene. In order to make our users feel comfortable renting toys form our site, we wanted to address these issues right from the start.

TYPE : 
Website design and development in Wordpress

METHODS USED :
User research, Personas, Taxonomy, Site Structure, Wireframes, Wordpress Development

MY ROLE :
I took lead in defining our audience and creating the personas. I also created the taxonomy and wireframes for the website. I contributed toward the user interviews, development and site structure.

TIMELINE :
This was a quarter long project in the November 2014

Audience Definition & Personas

Based on the research I created one male and one female persona for our audience.

Demographics

  • Aged 25 - 40 with children from 0 - 5, located in the greater Seattle area
  • Middle-low income parents since rich parents are unlikely to rent toys
  • The user should have used web enabled devices and have shopped/rented online before
  • Number of children and size of the house

Psychographics

  • Cleanliness and hygiene with respect to the toys for children
  • Parent's opinion on the toy's safety requirements
  • Parent's opinion on used toys 
  • Maximum amount that parents are willing to pay
  • Parent's opinion on the material of the toy and how long it can be rented for

Taxonomy

Our site's taxonomy was created based on our product pool. Since this was a school project, our product pool size was not very large. However, we made sure to include several products so that our site's filters and tags worked accurately. Below is an image of our site's taxonomy i.e. tags and categories.

 

Since children under the age of 5 learn very well with colours, we chose several toys in that category. We chose 3 main categories to help our users discover the toys that they want. These categories were created based on the feedback we received from our users when we interviewed them early on in the project.

The 3 main categories were divided into subcategories depending on the user need. The subcategories for Age were regular intervals of 1 between 0 and 5. We chose to divide the age subcategory in such a way because we learned during user research that children's needs change a lot in this time period.

Our subcategories for Price Range were influenced by the fact that our users were very price sensitive.

 

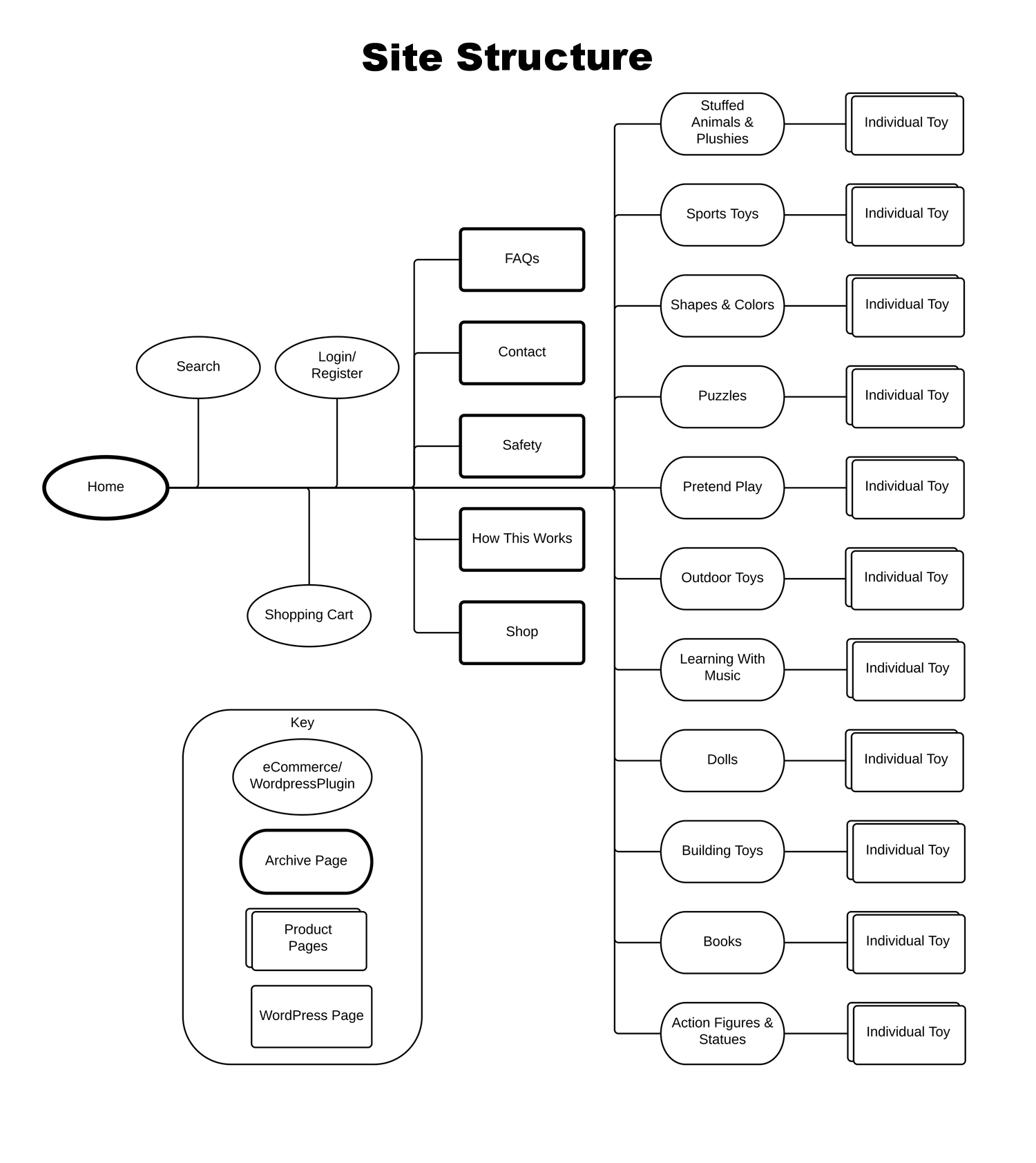
Site Structure

We created our site structure map based on our audience definition and taxonomy. 

Since we were constrained to using Wordpress to build this site, our site structure map contains references to plugins such as search and e-commerce. While building our site structure map, we tried to ensure that site navigation was simple and that searching for and renting a toy would be quick and easy. We also made sure that the How This Works and Safety pages were added to the navigation, since these were two of the most important things our users were looking for.

 
 

Wireframes

Since we were restricted to using only Wordpress for our project, we were asked to create a design wireframe indicating what we felt our site should look like. 

I created our design wireframes for mobile and web, keeping in mind our site structure and discoverability during navigation.

After discussing preferences with the user, we learned that if they do not come to the site with a specific goal, they prefer discovering toys via type and then by their child's age. This prompted us to design our site's homepage as shown in the wireframe above.

 

Another very crucial thing that we discovered during user interviews as mentioned earlier, is the importance that our users gave to safety and hygiene. In order to ensure the users that our toys were hygienic, we added a page dedicated to Safety in the main navigation menu, This page describes how the toys go through a rigorous cleansing process every time they're rented.

 

 

Final Designs

Some of the final screens of our website are shown below. We tried to edit our Wordpress theme as much as possible so that it matched our design wireframes.

As can be seen in the product page, we gave each product a description, additional information and other details. The additional information includes details on product size, number of times the product was rented, product age, etc. We also created a filter on the shop page in order to make it easier for the user to drill down to a specific product. These filters were chosen according to the user's need.